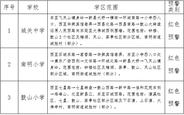
为确保招生工作平稳有序,根据浙江省教育厅《关于建立义务教育阶段公办学校户籍生入学信息发布和预警机制的指导意见》(浙教基〔2018〕100号)和绍兴市教育局《关于做好义务教育阶段公办学校户籍生入学信息发布和预警发布工作的通知》要求,当地教育部门应对学区内适龄户籍生人数达到招生规模人数90%及以上比例的学校发布黄色预警,达到招生规模人数100%及以上比例的学校发布红色预警。
现结合2022年新昌县原建城区义务教育学校招生情况和2023年秋季招生计划,向社会发布新昌县2023年秋季义务教育公办学校(原建城区)招生预警。

特别提醒:
学区内适龄少年儿童家庭的户籍情况和入学需求受多种因素影响,特别是户籍迁移情况具有不稳定性,以上信息仅供家长参考,请勿作为家庭购房和户籍迁移的依据。